通知公告

通知公告 当前位置: 首页 >> 正文

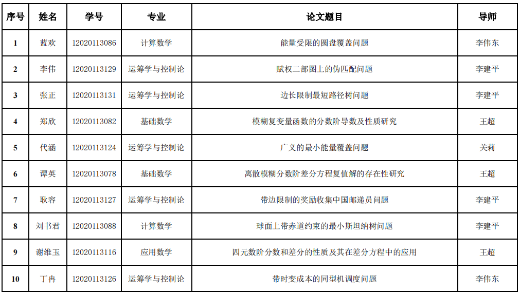
2023届williamhill官网网站计算数学、运筹学与控制论专业硕士学位论文答辩公示

发布日期:2023-05-05点击:

答辩主席:蔡光程   答辩委员:李建平、李伟东、王超   答辩秘书:关莉  

会议时间:2023/5/5 13:30-19:00             会议地点:格物楼 3207